Тем более меняй на би, я ссанкены люблю и советую.
Заратустра, вдуваешь току побольше, чтобы в А был. Еще повторитель Чиффоли, ну и https://tubecad.com/2005/February/blog0035.htm
Тут еще посмотри
Привет от Семигора (экономичный кл.А #2)
Вот еще
Этот еще интересный, но я не собирал.
https://forum.vegalab.ru/showthread.php?t=70269&highlight=�����������
Все куплено, попробую так.
а что за усилитель?
Фотка выше была , я говорил что православные к 40у9 надо ставить , но остался при своем хозяин усилка ![]()
В чем их православность-то?
Дюланды доступны в пару кликов на hificollective, и не только они.
Оскон в катод это сильно!
Это исключительно дело личного вкуса, важна идея. У меня естественно всё иное и трансы и лампы и конденсаторы, но идея осталась)
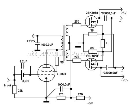
Интересная схема , 42 источники питания разные ?
Ну собственно их несколько , один для питания входного каскада и два одинаковых для выходного, естественно питание необходимо исходя из ваших потребностей и характеристик используемых комплектующих. Вот другая, возможно более понятная схема.
Через питание в сетке или в катоде даёт ультрачистый химзвук , вроде как и очень прозрачно но потом в мозгу как заноза сидит убрал оставил резистор в катоде без конденсатора , а схема циклотрон называется , так то знаю её !
Повторюсь, выбор комплектухи, способов смещения лампы и пр это дело вкуса.
Я знаю многих кому батарейка очень нравится, а циРклотрон схема известная…
В данной реализации она очень компактна и хорошо звучит.
А я уже так душевно слился с активной акустике что уже на любых колонках косяки сшивки частот слышу , сматрю на такие теперь с шивкой по лан проводу !
самые дешовые в этом классе !
Строго говоря, ни одного пока не встречал, кто вернулся бы с фикса в сетке на жуткую кашицу RC в катоде )
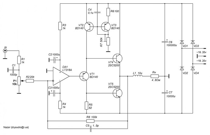
Забавно. На этих транзисторах у меня есть усилитель. Конечно не а класс. УМЗЧ без общей обратной связи. https://cxem.net/sound/amps/amp132.php
Эти транзисторы( комплементары), ещё в прошлом веке) разработаны фирмой Hitachi специально для использовании в усилителях звука. Очень хорошо звучат и доступны, хотя есть много более новых, но по соотношению цена- какество они очень достойны.
Да знаю, но вот с доступностью мне кажется уже не очень. Я к сожалению сам не занимаюсь изготовлением, так что схемы мне не помогут((
Что за лампы?
Чо прям и высылают уже?


