- Распаять контакты Лакфокса, отвечающие за I2S (ВСЕ)
- Запаять низкоомный резистор на пути MCLK
- Смонтировать колодки под гребенки по бокам
- Подать 5 вольт на колодку, если не планируется использовать отдельное питание DSD’it
- Дождаться, пока в прошивке появится скрипт инициализации AK4137 или добавить его самостоятельно
Спасибо, Владимир. Закажу пока Лиса. Подожду прошивку. Есть вероятность, что это вскоре появится?
Концептуально AK4137 видится и инициализируется.
А почему вы не все земли Лакфокса припаяли к плате?
А как это можно сделать? Спасибо заранее за информацию.
Не пробовали рассмотреть мою плату-адаптер, “превращающую” лису в BBB? Там, кажется, как раз все сигналы разведены (если верно понимаю). Или по форм-фактору не проходит?
Так про нее и речь, Вячеслав)
Или есть еще какая-то?
Так же, как в Бигле
Опять народ путаете))
да, есть моей “разработки”, вот такая
В ней все сигналы разведены
https://audiohobby.ru/upload/002/u238/1/2/56cc798b.png
кроме одного
Подскажите, пожалуйста, какого. Спасибо заранее.
Прошу прощения… про черную плату как-то пропустил, а плату Руслана брал у Вячеслава — отсюда путаница(
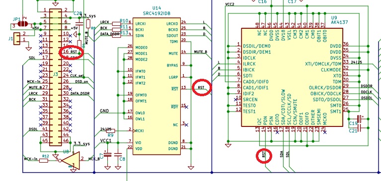
rst - 16pin bbb.
про питание 3.3 в для mute (3 - 4 pin bbb) возможно не принципиально.
но мне пришлось подбирать прошивки pure bbb , ибо по разному отыгрывает mute при разных протоколах.
Да, верно, спасибо что напомнили. Видел этот пин, но его аналога в текущей реализации прошивки лиса нет. Вот и разводить не на что. Как появится - можно будет бросить проводком.
Впрочем, пока я не разобрался со скриптом “также как в BBB”, для меня это представляет чисто академический интерес.
в даташите на 4137 есть инф про rst
Это для кого информация? Я-то в курсе этого.
Из всего вышесказанного о возможности внедрения Лиса в DSC2+DSD’it я понял, что пока это не реализовано ни в прошивках, ни в железе (нет переходников полноценных).
Посему будем ждать)
Как раз с переходниками проще всего (для меня) бросить один-два провода между пинами разъемов. С прошивками, видимо, буду пытаться разобраться, если будет время.
Хорошо, Вячеслав, держите общественность в курсе).
Но нужна плата, наверное, не голая, а та, что можно воткнуть вот в такое устройство от Льва.
Что конкретно вы хотите и что это за устройство?



