Это несколько невозможно.
Можно фото подключения?
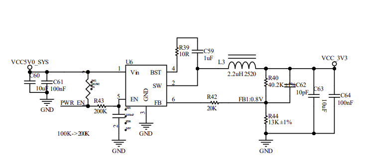
На 36, кажется, пин припаян был. По схеме, здесь описанной, 40 и 39 5 вольт, 36 3.3 вольт. Слушать не смог, вернул старый копеечный lm1117
Как я понял, регулятор был на 3.3В, подключался на 36 ногу. Что было на входе регулятора? Как отключали стоковый регулятор на плате Фокса?
У вашего лиса на обоих каналах, 5 и 3,3 вольта, 1117-ый стаб?
Нет, на 5 вольтах питание от лбп наарямую без стаба
На входе 5 вольт. Я же не в претензиях, не подошло и не подошло
импульсный регулятор 3.3V на плате Fox отключался?
Между 38 и 37 ставился полимер, это?
Это как 5 вольт без стаба? Просто выпрямитель с емкостью?
Если подключаете внешние 3.3В нужно ОБЯЗАТЕЛЬНО отключить встроенный (я выпаиваю). В противном случае два работающих регулятора (внутренний и внешний) начинают “бороться” друг с другом и, в лучшем случае вы получите то что получили.
Ого… подскажите, пожалуйста, что именно нужно выпаивать, я попробую.
Если нужно объяснять, то не нужно объяснять, лис живее будет)))
А если серьезно, в теме аппаратной теме даже фотка была какую сдувать козявку, ну или ее управляющий контакт через резистор на землю вроде. Я сдувал. С хорошим стабом (не 1117) небо и земля.
Золотые слова.
можно попробовать замкнуть пины 37 и 38, но я не пробовал (и не могу сейчас проверить все, фоксы уже обрезаны)
Не стыдно не знать, стыдно не желать познавать новое.
У меня так и сделано между 38 и 37.
перемычка или полимер?
Не понимаю в этом, Владимир мне на пальцах показал, как сделать, дал 1117 и полимер (как мне кажется). Я сделал. Потом поставил ваш стаб, не понравилось. Ну бывает такое, что тут выяснение обстоятельств из-за этого разводить
Стоомный резистор на землю - отключает dcdc - так и сделано у @Charles
Вот

