там на борту стабилизированные источники питания на LDO, требующие больше чем 5 вольт входное напряжение.
на сколько я понял, сначала формируется 6.5в и последовательно ему 5в и 3.3в
8 вольт можно взять со входа имеющегося пятивольтового стабилизатора.
Есть ли смысл для Ultra так же две ступени стабилизации делать и готовить 5 и 3,3?
Или достаточно одного стаба на TPA7A4700 с внешним ИБП в случае если оставлять стоковый менеджмент питания?
А кто же его знает… Никто не слушал еще.
Формально на Ультре питание лучше организовано. С другой стороны, выделенное питание 3.3 вольта персонально для i2s по любому лучше.
И формально, и по приборам.
Но до “слушать” еще горизонт, да?
Я просто пока что компоновку прикидываю для компактного USB эндпойнта ![]()
В моем случае i2S только через HDMI и для этого лучше все с нуля делать, возможно даже под мелкого MAX.
Так, прошу все-таки пояснить популярно для тех, кто в танке: ранее речь шла о том, что Лис требует +5 в на пин 38 и землю на 40 (это работает от БП 5 в).
Теперь, после вопроса про имплементацию вместо Бигля появилась информация, что “там есть источники LDO” и “8 в снять со входа имеющегося стаба”. Вопросы: где это “там” и “имеющийся стаб” - это в БП для Бигля в корпусе Azure? Выходит, что на Лиса нужно подавать 8 вольт? И уточню - использовать планирую USB выход. Спасибо.
Посмотрите тему за месяц.
Там даже схема этого переходника есть. И все пояснения.
А будет ли прошивка…на ультру.
Так нет никаких новостей про то, как лиса вживить в готовые аппараты с биглем на борту такие как Azure Streamer А.Жидкова и DSC2+DSD’it Льва @Lev_Fishmann … также я был отправлен изучать за 1,5 месяца тему - почему при использовании USB нужно подавать на пины не 5 вольт, а 8. Тему прочитал, нашел только что-то о 6.5, 5, 3.3 вольтах, ни слова о 8.
Давайте поясню:
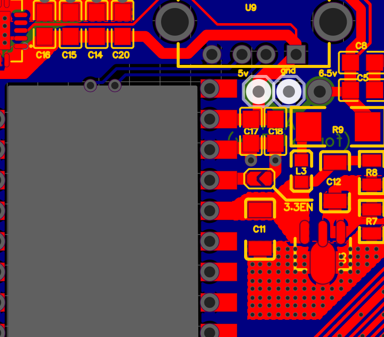
Для оптимизации “вживления” Лакфокса вместо Бигля (и просто использования Лакфокса) разработана плата-переходник в форм-факторе полностью повторяющем Бигль (крепеж, сетевой разъем, USB-разъем, разъем питания) и несущая на себе все необходимые вторичные источники питания, необходимые для максимально качественного звуковоспроизведения. Эти вторичные источники питания запитываются извне (через коаксиальный разъем питания, как у Бигля) напряжением 8 вольт.
На вышеуказанной плате-переходнике на колодки разведены все необходимые для использования “бигле-плащей” сигналы. Часть этих сигналов еще не поддерживается программно, но будет поддерживаться в релизе.
Владимир, дал исчерпывающий ответ, от себя добавлю можно вообще ничего не распаивать на плате переходнике, просто поставить одну перемычку и запитать внешними 5в, соответственно питание будет полностью стоковое лисье.
а у меня вот так запело, 5 вольт, БП внутри Azure - поданы на 38 и 39-й лиса
Выход USB на конвертер Gustard U18.
Я просто откинул от платы бигля (которая по факту тут 5в получает) и выкинул на лиса проводком коротким. Временное решение для теста. Звучит намного лучше, чем при питании лиса через USB через разветвитель, от БПС от электрон комплекс на пины.
керамику на с17-18, 5в на выделенные пины, и веперед- на пустой плате все будет работать. Скоро мы ее собирем- если все ок, и я нигде не ошибся в габаритах я ее выложу в свободный доступ, заказывайте, используйте как переходник, хотите распаяйте, хотите готовые у @LDOVR заказывайте.
ОК, ждем… до того - молчим)
Если не распаивать LDO и использовать i2s, нужно еще резисторы в цепях сигналов i2s запаять ))
какие резисторы?)))
там один на мцк , нужен если внешний, если надо плл наружу, то просто 0 или перемычку
)
Стабилизтрованным? Или можно нестабилизированным?
Это вопрос к Руслану @Sircolt - его детище))
Лучше стабилизированным

