Обновился. Но в целом проблема осталась. Разве что есть ощущение, что mute стал меньшей длительности. Наверное это проблема не только mute или совсем не mute. В начале практически каждого трека обрывается воспроизведение и естественно активируется mute. Связка Qobuz на смартфоне - Luckfox QC - I2S. Я выкладывал ранее как это звучит PureFox - тема для размещения сообщений о проблемах (тикетов) - #135 от пользователя gunbat
Почему это возникает только в начале трека и все, больше никогда, непонятно. Как будто во время паузы между треками нет буферизации. И только когда трек уже играет, буфер исправно наполняется.
Но если никто больше не жалуется, то проблема похоже где то у меня. Будем искать.
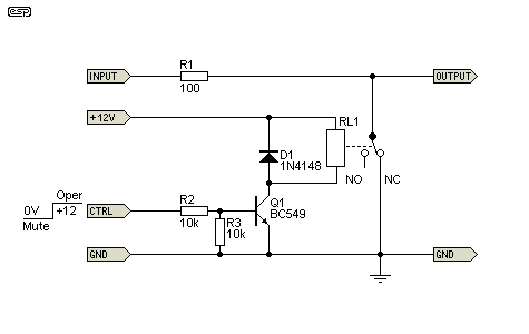
А нет ли на реле избыточной емкости, препятствующей моментпльному отключению после снятия мьюта?
Попробую провести измерения осциллографом. На один вход data или уже аналоговый выход, на второй вход mute. Лучше наверное аналоговый выход Посмотрим без реле.
Верхняя это mute pin10, нижняя аналоговый выход. На аналоге слева пауза между треками, дальше начало трека и потом срабатывает mute, видно что аудио в этот момент тоже нет.
Реле подключено к mute но ничего не коммутирует от него выход аудио отключен, просто вхолостую щелкает.
Вот следующий трек, чуть побыстрее развертка
А реле напрямую подключено к Лису? Без ключевого транзистора? Выход по току тянет реле?
Нет конечно. Не напрямую. Дело не в реле. И не в mute. Так Qobuz + QC работает у меня по крайней мере.
В прошивке логика работы мьют следующая - “мьют всегда, когда не играет”. Получается, что если после паузы между треками у вас начинает играть, а потом прерывается по софтверному Мьюту (реле ведь отключено), то виновник “плеер”, который прерывает сигнал, что стимулирует мьют включиться.
Дополнительное подтверждение вышесказанному то, что таких симптомов на форуме никто не наблюдает…
Согласен. Так и есть видимо. Буду дальше разбираться сам.
Но!))
Продолжительность выпадения около 300мс (вы говорили про две секунды и подтвердили эти две секунды, когда я переспросил) - это типовой интервал для мьюта в прошивке…
Продолжительность бывает разная. На этих осциллограммах так зафиксировано. Ну и я не делал ранее замеров прибором. И как я уже указывал выше, после этого обновления PureFox - тема для размещения сообщений о проблемах (тикетов) - #154 от пользователя ppy mute стал меньшей длительности. Что постоянно, так это место возникновения проблемы. В начале трека.
UPD: PureFox - тема для размещения сообщений о проблемах (тикетов) - #135 от пользователя gunbat
На фрагменте 16.11.2025 23.28.m4a хорошо слышно две секунды mute.
Для QC так и есть, mute всегда включен когда не играет. Но при переключении на Squeezelite (LMS) mute сразу отключается, даже когда не играет.
HQP не участвует?
В зависимости от настроек HQP — 2 секунды тишины в начале трека — бывало
Я использую только Squeezelite и Qobuz Connect
Задержка не со стороны Лиса, а со стороны вашего компьютера с HQP. Ему нужно время применить апсемплинг и фильтры. Чем сильнее апсемплинг и сложнее фильтры, тем больше нужно времени, чтобы их обсчитывать.
Да, да. Это не связано с Лисом
Сквизи постоянно держит включенным аудио поток. Это стандартное поведение сквизи. Но есть параметр настройки, который это может менять
По-моему это относится к версии 2.0, в 1.9 такого нет. Но это не точно.
Какой и где? Спасибо.
Видимо -C, в конфиге, с которым запускается сквизи
Да, наверное это. Спасибо! Попробую на версии 2.0


